Delta, British Columbia, August 7, 2025 – Desert Gold Ventures Inc. (TSX.V: DAU, FSE: QXR2, OTC: DAUGF) (“Desert Gold” or the “Company”) is pleased to announce the results of its maiden Preliminary Economic Assessment (“PEA”) for the Barani and Gourbassi deposits, located on its 100%-owned SMSZ Gold Project in western Mali.
The PEA outlines a low-capex, open-pit oxide mining operation, with projected production of approximately 18,300 tonnes per month (or 220,000 tonnes per annum at steady state) over a mine life exceeding 17 years. The study was completed by Minxcon, with technical work and cost estimation exceeding the minimum standards typically required for a PEA and completed to a confidence level of ±25% accuracy.
The PEA mine plan includes a total of 113,500 ounces of gold contained, with an estimated 97,600 ounces expected to be recovered through a simple, gravity and CIL processing flowsheet, based on an average metallurgical recovery of 86%. At a spot gold price of USD $2,500/oz, the project generates an after-tax Net Present Value (NPV) at a 10% discount rate of USD $24 million, an Internal Rate of Return (IRR) of 34%, and a projected payback period of 3.25 years.
At the current spot gold price of USD $3,366 the project generates an after-tax Net Present Value (NPV) at a 10% discount rate of USD $54 million, an Internal Rate of Return (IRR) of 64%, and a projected payback period of 2.5 years.
The mining plan is designed to be broken out into two phases, starting with open-pit operations at Barani East before transitioning to the Gourbassi deposits. A modular gravity and CIL processing plant will be commissioned at Barani for the first phase of production and later moved to Gourbassi as operations shift. This staged approach helps keep initial capital costs low, avoids duplicating infrastructure, and allows the Company to unlock value from multiple oxide gold zones across the SMSZ Project in a flexible and cost-effective manner.
PEA Highlights:
- After-tax NPV10% of $24 million and after-tax IRR of 34% based on $2,500/oz gold
- Funding requirement of $16 million with initial capital cost of $15 million and sustaining capital of $9 million over life of mine
- Current mine life of over 17 years
- All in sustaining cost per oz (“AISC”) of USD $1,352
- Projected average RoM production of 18.3 kt per month or 220 kt per year
- Projected average gold production of 460 oz per month or 5.5 koz per year
- After-tax buyback of 3.25 years at base case of $2,500/oz gold
- Cumulative cash-flow of $71 million after-tax over 17 years on base case assumptions
- Total payable gold production of 97,600 ounces
- Average strip ratio for the combined operations is estimated at 2.47:1
Company CEO, Jared Scharf commented “We are delighted to deliver such a strong mine plan. With less that 10% of the SMSZ Project’s gold resources incorporated into this study, there is tremendous opportunity to improve project economics and materially grow this operation over time. We have intentionally designed a mining solution that is both modular and flexible from a processing perspective giving us maximum operational optionality as we move forward. Significant emphasis will continue to be placed on exploration at the SMSZ project especially for gold zones and prospects proximal to the initial mine sites of Barani and Gourbassi. Furthermore, the Barani East Small Mine permit allows for up to 36 kilotons per month of ore processing. This means we have the ability to double production from the current PEA plan of 18 kilotons per month with. Given the numerous brownfield exploration targets within close proximity to the Barani starter pit, management believes there is a high likelihood of growing this operation materially over time.”
Table 1. Financial and Operating Metrics from the Preliminary Economic Assessment
*Note: This Preliminary Economic Assessment (PEA) is an early-stage study that includes Inferred Mineral Resources. These resources are considered too geologically uncertain to support economic evaluations that would allow them to be classified as Mineral Reserves. As such, this PEA is preliminary in nature and its results—including projected mine plans and economics—should not be relied upon as definitive. There is no certainty that the proposed development scenarios will be realized. Only Mineral Reserves have demonstrated economic viability under NI 43‑101 guidelines.
1Sustaining costs also includes Mobilization and reinstalment of the modular processing facility from the Barani to the Gourbassi Deposit
| 2025 SMSZ Preliminary Economic Assessment (PEA) Highlights (Barani & Gourbassi Combined) | |
| Production | |
| Mine Life (years) | 17.4 |
| Total Gold Production (oz) | 97,600 |
| Average Annual Gold production (oz) | 5,500 |
| Total mineralized mine (kt) | 3,714 |
| Total waste mined (kt) | 9,184 |
| Total material mined (kt) | 12,898 |
| Total waste-to mineralization ratio | 2.47 |
| Average gold grade (g/t) | 0.95 |
| Gold process recovery (%) | 86 |
| Average Process Plan Throughput (ktpm) | 18.3 |
| Operating Costs | |
| Mining costs per tonne (Total Material) | $2.40 |
| Mining cost per tonne (Mineralization) | $3.06 |
| Mining cost per tonne processed | $12.30 |
| G&A cost per tonne processed | $6.20 |
| Processing cost per tonne processed | $16.30 |
| Total cost per tonne processed | $34.80 |
| Total Cash out (per ounce sold) | $1,324 |
| Mine site all in sustaining cost (per ounce sold) | $1,352 |
| Capital Costs | |
| Initial Capital Expenditure (Initial Capex) | $15 M |
| Sustaining Capital Expenditures1 | $9 M |
| Net Reclamation costs (cost less salvage value) | $0 |
| Total Capital Expenditure – Life of Mine | $24M |
| Total Capital Expenditure (per ounce sold)- life of mine | $243/oz |
| Base Case Economic Assessment: $2,500/oz Gold Price | |
| IRR (after tax) | 34% |
| NPV @0% Discount rate (millions, after tax) | $71 M |
| NPV @10% Discount Rate (millions, after tax) | $24 M |
| Payback (years) | 3.25 |
| Economic Assessment: $3,366/oz Gold Price (as of August 06, 2025) | |
| IRR (after tax) | 64% |
| NPV@0% Discount Rate (millions, after tax) | 139 M |
| NPV @10% Discount Rate (millions, after tax) | 54 M |
Financial Analysis and Sensitivities
The SMSZ Project is expected to generate a total after-tax free cash flow of $71 million, averaging about $4.1 million per year over the 17.4-year mine life. Cash flow is generally steady across the life of the project, with a slight dip expected during the transition between mining at Barani and Gourbassi. This reflects the planned relocation and commissioning of the modular processing plant and is already accounted for in the overall schedule and financials.

Figure 1: After-tax Cash Flow over Life of Mine for both Barani and Gourbassi
The SMSZ Project demonstrates strong leverage to gold price, as illustrated in the sensitivity analysis presented in Table 2. At the base case scenario of US$2,500 per ounce, the Project yields an after-tax NPV (10%) of US$24 million and an after-tax IRR of 34%. At a higher gold price of US$3,000 per ounce, the after-tax NPV increases to US$41 million with an IRR of 51%. These sensitivities are presented for illustrative purposes only and assume all other parameters remain constant.
Table 2: PEA Sensitivities to Gold Price, Operating Costs (OPEX) and Capital Costs (CAPEX)
*$3,366 is the spot gold price as of Aug.6, 2025
| Gold Price Sensitivity | ||||
| Range | Gold Price | After Tax NPV (10%) ($M) | IRR | Payback (years) |
| -20% | $2,000 | 6 | 17% | 7.3 |
| -12% | $2,200 | 13 | 24% | 5.8 |
| -4% | $2,400 | 20 | 31% | 3.7 |
| 0 | $2,500 | 24 | 34% | 3.3 |
| 4% | $2,600 | 27 | 38% | 3.1 |
| 12% | $2,800 | 34 | 45% | 2.9 |
| 20% | $3,000 | 41 | 51% | 2.8 |
| 35% | $3,366* | 54 | 64% | 2.5 |
| OPEX Sensitivity | ||||
| Range | OPEX ($/t) | After Tax NPV (10%) ($M) | IRR | Payback (years) |
| -20% | 28 | 34 | 44% | 2.9 |
| -12% | 31 | 30 | 40% | 3.0 |
| -4% | 34 | 26 | 36% | 3.2 |
| 0 | 35 | 24 | 34% | 3.3 |
| 4% | 36 | 22 | 32% | 3.5 |
| 12% | 39 | 18 | 29% | 3.9 |
| 20% | 42 | 14 | 25% | 5.8 |
| CAPX Sensitivity | ||||
| Range | CAPEX ($) | After Tax NPV (10%) ($M) | IRR | Payback |
| -20% | 16.7 | 27 | 44% | 2.9 |
| -12% | 18.4 | 26 | 40% | 3.0 |
| -4% | 20.1 | 25 | 36% | 3.2 |
| 0 | 20.9 | 24 | 34% | 3.3 |
| 4% | 21.7 | 23 | 33% | 3.4 |
| 12% | 23.4 | 22 | 30% | 3.7 |
| 20% | 25.1 | 21 | 28% | 5.3 |
Gold Production
Average annual gold production over the life of mine is estimated at 5,500 ounces (or ~458 ounces per month), with total payable gold production projected at approximately 97,600 ounces across both the Barani and Gourbassi deposits.

Figure 2. Production Profile for both Barani and Gourbassi based on months
Capital Costs
The initial capital cost is estimated at approximately $15 million, with sustaining capital over the life of mine projected at $9 million. Contingencies of 20% have been applied to the direct capital costs. These estimates are grounded in current pricing data, including vendor quotes from regional suppliers, and benchmarked against cost structures from comparable West African gold operations.
Initial capital is largely directed toward developing the Barani East deposit, including installation of the modular processing plant. Sustaining capital is allocated primarily to the relocation of that plant to the Gourbassi site during the second phase of mining. By utilizing a modular plant that can be redeployed rather than duplicated, Desert Gold has significantly reduced upfront capital costs. This staged approach helps control early expenditures and avoids unnecessary infrastructure overlap. A breakdown of the initial capital estimate, totaling US$15 million, is provided in Table 2.
Table 2. Summary of Initial and Sustaining Capital Costs
| Initial Capital | |
| Item | Cost ($USD) |
| Process plant mobilization, construction, and relocation | $3.2 million |
| Tailings and water management facilities | $1.8 million |
| Power and Water infrastructure | $2.8 million |
| Site access, civil works, and mine establishment | $1.2 million |
| Fleet, camp, and support services | $1.2 million |
| Indirect Capital and Owner’s costs | $2.1 million |
| Contingency (20%) | ~$2.4 million |
| Sustaining Capital | |
| Item | Cost ($USD) |
| Process plant mobilization, construction, and relocation | $0.4 million |
| Tailings and water management facilities | $2.1 million |
| Power and Water infrastructure | $1.0 million |
| Site access, civil works, and mine establishment | $0.9 million |
| Indirect Capital and Owner’s costs | $0.7 million |
| Contingency (20%) | ~$1.0 million |
| Ongoing equipment maintenance and renewals | $2.8 million |
Cash Costs
Total cash costs for the SMSZ Project are estimated at $34.80 per tonne processed, or $1,324/oz of payable gold. The all-in sustaining cost (AISC) is estimated at $1,352/oz. These operating costs reflect the use of modular infrastructure, low strip ratios at Gourbassi, and owner-operated mining, which collectively contribute to lower per-tonne costs compared to regional peers.
Cost estimates were derived from vendor quotations, current fuel and labor assumptions in Mali, and benchmarking against similar oxide gold operations across West Africa.
Table 3. Total Cash Costs for Both Barani and Gourbassi Deposits
| Total Cash Costs | |
| Cost Item | Cost ($USD) |
| Mining Cost (per tonne processed) | $12.30 |
| Processing Cost (per tonne processed) | $16.30 |
| G&A Cost (per tonne processed) | $6.20 |
| Total Cost (per tonne processed) | $34.80 |
| Royalties and Other (per tonne processed) | $0 |
| Total Cash Cost (per ounce sold) | $1,324 |
Mineral Resource Estimate
The current Preliminary Economic Assessment (PEA) for Desert Gold’s SMSZ Project focuses exclusively on oxide and transitional mineralization within optimized open pits at the Barani East, Barani Gap, Gourbassi West, and Gourbassi West North deposits. These four zones collectively contribute approximately 113,500 ounces of gold to the mine plan (after mining modifying factors), with an average recovered grade of 0.95 g/t Au and a projected gold recovery of 86% via conventional CIL processing, equating to roughly 97,600 ounces of recoverable gold.
Importantly, the study excludes some of the smaller pits identified during the PEA which may offer additional upside in future technical work. Furthermore, the current cutoff grade for reporting the Mineral Resource Estimate (MRE) is 0.2 g/t Au.
The total Measured and Indicated (M&I) Resources now stand at 11.12 Mt grading 0.94 g/t Au for 336,800 ounces, while Inferred Resources total 27.16 Mt grading 1.01 g/t Au for 879,900 ounces. The total ounces reflect the oxide, transition and sulfide/fresh mineralization for the SMSZ Project. The PEA only focused on the oxide and transitional material and therefore the PEA pits were optimized on the oxide and transition material. The exclusion of the sulfides, which contribute ~45% to the MRE at Barani and Gourbassi, would also result in less oxide and transitional material being include in the PEA pits. The highlighted deposits in table 4: Gourbassi West, Gourbassi West North, Barani Gap, and Barani East, contribute ~ 470koz of oxide, transitional and fresh mineralized material to the MRE. The oxide and transitional mineralized material for these four areas is ~260,000 oz Au.
Key exploration targets such as Mogoyafara South, Linnguekoto West, and the Keniegoulou area were not included in the current PEA, though they collectively host substantial Inferred Resources and represent clear upside for future expansion. In total, over 1 million ounces of gold remain outside of the current PEA pit shells (resources which are deeper, narrower, or require higher strip ratios) and could be integrated into subsequent development scenarios pending additional drilling and studies.
Figure 3: Cross Section View of the Barani East highlighting the PEA pit design as well as the mineral resource pit

Table 4. Total Mineral Resource Update for SMSZ Project
**Only the highlighted resource blocks, specifically those within the Gourbassi West, Gourbassi West North, Barani Gap and Barani East oxide/transitional zones, are incorporated into the current PEA mine plan. All other resources, including sulfide material and smaller or deeper pits, are excluded from the economic analysis at this current stage.
| Mineral Resource Category | Project | Project Sub Division | Tonnes (In Situ) | Gold Grade | Gold Content | |
| Mt | g/t | kg | oz | |||
| Measured | Gourbassi | Gourbassi West | 2.46 | 0.78 | 1,920 | 61,600 |
| Barani | Barani East | 0.68 | 2 | 1,360 | 43,900 | |
| Total Measured | 3.14 | 1.05 | 3,280 | 105,500 | ||
| Indicated | Gourbassi | Gourbassi East | 2.72 | 1.06 | 2,880 | 92,600 |
| Gourbassi West | 4.28 | 0.65 | 2,790 | 89,700 | ||
| Barani | Barani East | 0.98 | 1.56 | 1,520 | 49,000 | |
| Total Indicated | 7.98 | 0.9 | 7,190 | 231,300 | ||
| Total M&I | 11.12 | 0.94 | 10,470 | 336,800 | ||
| Inferred | Mogoyafara | Mogoyafara South | 14.33 | 0.97 | 13,920 | 447,500 |
| Linnguekoto | Linnguekoto West | 1.47 | 1.42 | 2,080 | 67,000 | |
| Gourbassi | Gourbassi East | 2.22 | 1.21 | 2,670 | 86,000 | |
| Gourbassi West | 3.46 | 0.75 | 2,610 | 83,800 | ||
| Gourbassi West North | 2.45 | 0.72 | 1,760 | 56,500 | ||
| Barani | Barani East | 1.24 | 1.38 | 1,710 | 55,100 | |
| Barani Gap | 1.07 | 0.88 | 940 | 30,200 | ||
| Keniegoulou | 0.46 | 2.4 | 1,090 | 35,200 | ||
| KE | 0.47 | 1.23 | 580 | 18,600 | ||
| Total Inferred | 27.16 | 1.01 | 27,370 | 879,900 | ||
Notes:
- Cut off grade applied at 0.2 g/t
- No Geological loss has been applied
- This resource is redrived from the base case study using $2,500/oz
- Mineral Resources are stated inclusive of Mineral Reserves
- Mineral Resources are reported as total Mineral Resources and are not attributed
- Columns might not add up due to rounding
- Inferred Mineral Resources have a low level of confidence and while it would be reasonable to expect that the majority of the inferred Mineral Resources would upgrade to Indicated with continued exploration, due the uncertainty of the Inferred Mineral Resources, it should not be assumed that such upgrading will occur
Mining
The SMSZ Project is located within gently undulating terrain in southwestern Mali. The regional topography, semi-arid climate, and established infrastructure are well suited to conventional open-pit mining methods, with no underground mining planned at this stage. The current PEA targets shallow oxide and transitional material from the Barani East, Gourbassi West, and Gourbassi West North deposits. While deeper sulfide mineralization exists beneath these pits, it has not been considered in the current mine plan but may be evaluated in future technical studies.
Mining operations will consist of three independent open pits; each developed in pushback phases. Pit slopes are designed using a combination of 25° inter-ramp angles in saprolite and 44° angles in transition and fresh rock, based on geotechnical criteria and material strength observed in pit optimization work. Given the dominance of oxide and transition ore, significant portions of the material (especially in the upper benches) are expected to be free-digging, requiring minimal to no blasting.
To maintain mining selectivity and limit dilution, ore zones will be mined using 5 m high benches with a fleet of medium-sized hydraulic excavators (~5 m³) and 35–40 t haul trucks. Waste rock and deeper transitional material will be mined on 10 m benches using larger drills and excavators, supported by conventional blast patterns where necessary. Mining will be conducted by owner-operated fleets, with supporting equipment such as dozers, water trucks, graders, and light vehicles deployed across each pit.
The open-pit operation is designed to deliver an average of 600 tonnes per day (tpd) of mineralized material, split evenly between Barani and Gourbassi in two staged campaigns. Peak material movement across pits is expected to reach ~2,100 tpd total when accounting for waste rock.
A total of approximately 9.18 Mt of waste rock and 3.71 Mt of ore are planned to be mined over the 17.4-year mine life, yielding a life-of-mine strip ratio of 2.47:1. The mined ore has an average grade of 0.95 g/t Au, and metallurgical testing indicates a process recovery of 86%, resulting in an estimated 97,600 oz of recovered gold. (Subsequent to the application of mining conversion factors)
Ore will be either fed directly to the modular CIL process plant or temporarily stockpiled for blending. Waste rock will be transported to designated waste rock dumps or used in the construction of tailings embankments and haul roads as required.
The following table shows the Mineral Resources in the PEA pits. The Pits were only optimized on oxide and transitional mineralized material. Fresh mineralized material was excluded during the pit optimization process resulting in only 1% sulfide mineralized material in the Gourbassi PEA pits and none in the Barani PEA pits.
Table 6. Mineral Resources within the Barani and Gourbassi designed pits.
| Pit Area | Mineral Resource Classification | Tonnage | Grade | Content |
| kt | (g/t) | (koz) | ||
| Barani | Measured | 148 | 2.42 | 11.5 |
| Indicated | 43 | 1.91 | 2.7 | |
| Inferred | 339 | 1.58 | 17.3 | |
| Grand Total | Total | 530 | 1.84 | 31.4 |
Notes:
- This is Mineral Resources only in the PEA designed pits
- No Mining Conversion factors have been applied to the tonnes, grade and content in this Table
- No Mineral Reserves is stated in the PEA
| Pit Area | Mineral Resource Classification | Tonnage | Grade | Content |
| kt | (g/t) | (koz) | ||
| Gourbassi | Measured | 1,289 | 0.92 | 38.1 |
| Indicated | 377 | 0.86 | 10.4 | |
| Inferred | 1,452 | 0.93 | 43.2 | |
| Grand Total | Total | 3,117 | 0.92 | 91.8 |
Notes:
- This is Mineral Resources only in the PEA designed pits
- No Mining Conversion factors have been applied to the tonnes, grade and content in this Table
- No Mineral Reserves is stated in the PEA
Figure 4. Mining Site Layouts

Metallurgy
The metallurgical test work conducted to date supports a conventional, low-risk processing flowsheet for the SMSZ Project. Testing has focused on near-surface oxide and transitional material from the Barani East, Gourbassi West, and Gourbassi West North deposits all of which demonstrate free-milling gold mineralization suitable for gravity recovery followed by carbon-in-leach (CIL) processing.
Preliminary bottle roll and gravity recovery tests, combined with regional analogues, indicate an average gold recovery of 86%, with localized recoveries reaching as high as 91% in Gourbassi West oxide material. Importantly, no significant refractory or preg-robbing behavior have been identified, and the ore is characterized by low abrasiveness and soft saprolitic textures, reducing both capital and operating costs associated with grinding.
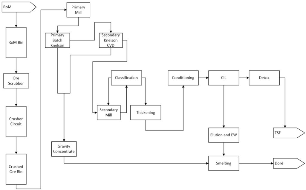
The proposed modular process plant will initially operate at 18,000 tonnes per month, beginning at Barani and later relocating to Gourbassi to support a staged development plan. The circuit will include:
- Scrubbing and crushing
- Gravity recovery (Knelson + CVD)
- Secondary grinding of gravity tails
- CIL leaching, elution, electrowinning, and smelting
Figure 5. PEA Processing Block Flow Diagram

Access and Infrastructure
The SMSZ Project benefits from its location in a well-established mining district in southwestern Mali, approximately 15 km from Kenieba and within trucking distance of multiple world-class gold operations. The region is serviced by a network of sealed roads and well-maintained dirt raods, enabling year-round access to site and direct logistical links to Bamako and Senegal.
Desert Gold has positioned the SMSZ Project for staged, capital-efficient development by leveraging existing road infrastructure, a low strip-ratio oxide resource base, and a modular plant design that will be relocated from Barani to Gourbassi during the mine life. This phased approach avoids duplicate infrastructure and significantly reduces upfront capital.
The current exploration camp is fully equipped to support field operations, with core logging and storage facilities, temporary accommodations, and logistical staging areas already in place. During production, key site infrastructure will include:
An 18 ktpm modular gravity + CIL processing plant (initially at Barani, then moved to Gourbassi)
- Diesel-generated power (3.0 MVA installed capacity)
- Water supply via pit dewatering and rainfall collection
- Tailings storage and waste rock facilities at both pit areas
- Service roads, maintenance facilities, and mobile support equipment
- A staffed camp and offices for operations personnel
The site’s gently rolling topography, soft oxide-hosted mineralization, and access to local labour pools further enhance the Project’s suitability for rapid, low-cost development.
Tailings and Water Management
Tailings and water management for the SMSZ Project have been designed with a focus on low-impact, phased construction, and the use of conventional slurry deposition techniques. Each mining center (i.e. Barani and Gourbassi) will be supported by its own tailings storage facility (TSF), with sizing and layout tailored to the production profile and terrain of each site.
The TSFs will be constructed using locally sourced saprolite and lateritic material, with engineered embankments built in sequential lifts. The Barani TSF will be developed in four phases to accommodate initial oxide processing, while a second TSF at Gourbassi will be constructed using a similar staged approach during the second phase of operations. Both facilities are designed to industry standards, incorporating HDPE geomembrane liners and stormwater diversion systems to minimize seepage and protect surrounding groundwater resources.
Decant return systems will be employed to recycle water back to the process plant, reducing freshwater demand. Excess water will be treated for suspended solids prior to controlled discharge, with design parameters aligned to Malian environmental regulations and best practices observed across West African gold operations.
The modular nature of the plant and distributed mine plan allow for efficient scaling of tailings infrastructure without requiring large upfront impoundments. Ongoing geochemical monitoring and progressive reclamation strategies are planned throughout the mine life to ensure environmental compliance and closure readiness.
Workforce
The SMSZ Project has been designed around a lean, owner-operated mining and processing model that reflects the modular nature of its infrastructure and the low-tonnage, low-strip open-pit mine plan. During production, the operation will be staffed to support mining at Barani and Gourbassi in two separate phases, along with continuous processing via a gravity plus carbon-in-leach (CIL) circuit.
Operations will run on a two-shift schedule, 12 hours per shift, 7 days per week, consistent with regional gold mining practices in Mali. Shift rotations and staffing levels will be tailored to match the modular plant’s 18 ktpm (~600 tpd) throughput capacity and the mining requirements of each pit.
The site layout includes accommodations, maintenance workshops, administrative offices, and service infrastructure to support day-to-day operations. The current camp is capable of housing up to 60 personnel, with expansion capacity built into the development schedule. Desert Gold plans to source a majority of the workforce from local communities near Kenieba and surrounding areas, supporting regional employment and reducing reliance on external personnel.
Support functions such as mobile equipment maintenance, water and power supply, haul road upkeep, and CIL plant operations will be staffed based on the actual requirements of each development phase. Contractor support may be used during plant relocation from Barani to Gourbassi or for specific civil and infrastructure work, while core mining and processing functions will remain under company control.
Next Steps
The Company is in advanced discussions with potential partners to secure funding to begin construction at Barani East as soon as possible. The company is evaluating a number of funding options and hopes to provide the market with material guidance on this subject in the near future. Certain pre-mining activities have already begun at the Barani site including the completion of construction of the security parameter fence around the Barani East starter pit.
Additional geotechnical work is being contemplated at the Barani East pit as management believes there could be an opportunity to further optimize the pit design with a primary goal of deepening the pit and reducing the stripping ratio from the existing PEA model.
At the Barani Small Mine Permit and Gourbassi West/West North deposits new drill programs are being designed to test for extensions along strong strike and to depth of known gold zones with the aim of expanding exiting gold zones and incorporating new gold zones into the mine plan.
About Desert Gold Ventures
Desert Gold Ventures Inc. is a gold exploration gold company which controls properties in both Mali and Cote d’Ivoire. This includes the 440km2 SMSZ Project in Western Mali as well as the newly optioned 297 km2 land package in western Cote d’Ivoire within the prolific Birimian greenstone belt.
For further information, please see our website desertgold.ca/ or contact.
Jared Scharf, President and CEO
Email: jared.scharf@desertgold.ca
Qualified Person(s)
The Preliminary Economic Assessment (PEA) and accompanying Mineral Resource Estimate (MRE) for the SMSZ Project were completed by Minxcon Group and were prepared in accordance with the definitions and guidelines set out by the Canadian Institute of Mining, Metallurgy and Petroleum (CIM), as adopted by reference under National Instrument 43-101 – Standards of Disclosure for Mineral Projects. The estimates also adhere to the CIM Best Practice Guidelines for Mineral Resource Estimation (2019).
The technical content of this news release, including data verification and interpretation related to the PEA and MRE, was prepared and reviewed under the supervision of Mr. Daniel (Daan) van Heerden (B Eng (Min.), MCom (Bus. Admin.), MMC, Pr.Eng. (Reg. No. 20050318), FSAIMM (Reg. No. 37309), AMMSA), a Director with Minxcon who is a Qualified Person (QP) as defined by NI 43-101 and independent of Desert Gold Ventures Inc. The full NI 43-101 Technical Report for the SMSZ Project will be filed and available on SEDAR+ (www.sedarplus.ca) within 45 days of this news release.
The scientific and technical information contained in this news release has been also reviewed and approved by Ty Magee (M.Sc., P. Geo), a Qualified person as defined by National Instrument 43-101 Standards of Disclosure for Mineral Projects. Mr. Magee is an advisor and consultant to Desert Gold Ventures and is considered independent of the Company.
Planview of Barani East Gold Deposit

Planview of Gourbassi West and Gourbassi West Gold Deposits
